RC2PC OU COMMENT RELIER VOTRE RADIOCOMMANDE A VOTRE PC

Vous utilisez un logiciel de simulation de vol ? (Real Flight, Aérofly, Flight Simulator…) Pilotez-le avec votre radiocommande !

Présentation 

    RC2PC (prononcer RC to PC) est un montage qui permet à votre émetteur RC de parler la langue des PC (ou compatible). Il est né de l’envie de piloter sur les simulateurs de vol autrement qu’avec les sempiternels joysticks. Si vos pouces vous démangent à l’idée de faire la même chose chez vous … C’est possible ! Il vous suffit de réaliser ce petit montage simple, sans réglage, pas hors de prix… Il me le faut, dites-vous ? Si l’assemblage de 19 composants électroniques (15 pour la version 3.0/3.1) ne vous fait pas peur…, alors vite au boulot…

    RC2PC s’intercale entre votre émetteur et la prise joystick d’un PC (figure 1). Il analyse les 4 premières voies produites par le codeur de votre émetteur et transforme ces 4 informations en 4 résistances variables dont la valeur est liée à la position des manches. Ces 4 résistances variables étant câblées comme 2 joysticks 2 axes, le PC ne se rend absolument pas compte du subterfuge. Le montage est ainsi compatible avec TOUS les logiciels fonctionnant avec un ou deux joysticks.

fig1.gif (4943 octets)

Caractéristiques :

        Compatible avec TOUS les logiciels utilisant le port joystick du PC,

        Gestion des quatre axes (gaz, dérive, profondeur et ailerons),

        Tous les réglages (couplages, mixages, expo, dual-rate…) de l’émetteur sont transmis !

        Quatre boutons poussoirs ou interrupteurs disponibles (train, flap, …),

        Résolution de 8 bits (échantillonnage et potentiomètre numérique à 256 positions),

        Alimentation par le PC de RC2PC et du récepteur annexe éventuel (mode Rx).

        Isolation galvanique entre l’émetteur RC et le PC,

        Emetteur quelconque nécessaire (4 à 12 voies ). Le sens de modulation est indifférent (figure 3).

        Sélection du mode PPM (liaison avec l’émetteur) ou mode Rx (utilisation d’un récepteur) automatique.

        news.gif (1080 octets)L'affectation du numéro des voies de l'émetteur par rapport aux axes joystick est paramétrable par l'utilisateur.

          news.gif (1080 octets)Fonction Fire : La voie 5 commande le bouton poussoir SW1 (F0 joystick). En mode PPM seulement.

fig3.gif (4224 octets)

La connexion au TX

    La liaison entre l’émetteur et RC2PC est isolée galvaniquement (pas de liaison électrique). Ainsi, le PC (relié au secteur) ne peut pas détruire votre émetteur. Ne croyez pas cette protection superflue car votre ordinateur est probablement relié au réseau électrique et celui-ci peut jouer des mauvais tours (orage).

 

Il y a 3 façons de raccorder RC2PC à votre émetteur.

  1. A l’aide de la prise écolage si celle-ci sort la modulation et une alimentation capable de fournir une dizaine de mA (pour alimenter la LED d’un photo coupleur).
    Le brochage de la prise écolage des émetteurs FUTABA (ou Hitec) est donné figure 2b.
    Le brochage des émetteurs MULTIPLEX est donné figure 2c.
    Le brochage GRAUPNER (pour ceux qui ont équipé leur émetteur du module écolage GRAUPNER) est donné à la figure 2d.
    Le brochage de l'emetteur SANWA RD6000 est donné figure 2e.
    Le brochage pour émetteur Robbe à la figure 2f.
  2. En ajoutant une prise sur votre émetteur. Solution très simple si vous connaissez l’emplacement du signal PPM (Pulse Position Modulation) dans votre émetteur (A l’entrée du module HF). Un oscilloscope peut être utile pour localiser le signal PPM sans erreur (l’allure du signal PPM est donnée figure 3).
  3. En utilisant un récepteur sortant les voies 1 à 4. Il sera alimenté par le montage. La liaison est alors sans fil… L’avantage de cette solution est qu’il n’y a aucun branchement à faire sur l’émetteur. Elle impose par contre l’utilisation d’un récepteur quelconque (RC2PC à été testé sur des récepteurs FUTABA, MULTIPLEX et GRAUPNER).

fig2b.gif (2491 octets)Fig2c.gif (2168 octets)Fig2d.gif (1814 octets)

Fig2e.gif (3259 octets)fig2f.gif (3073 octets)

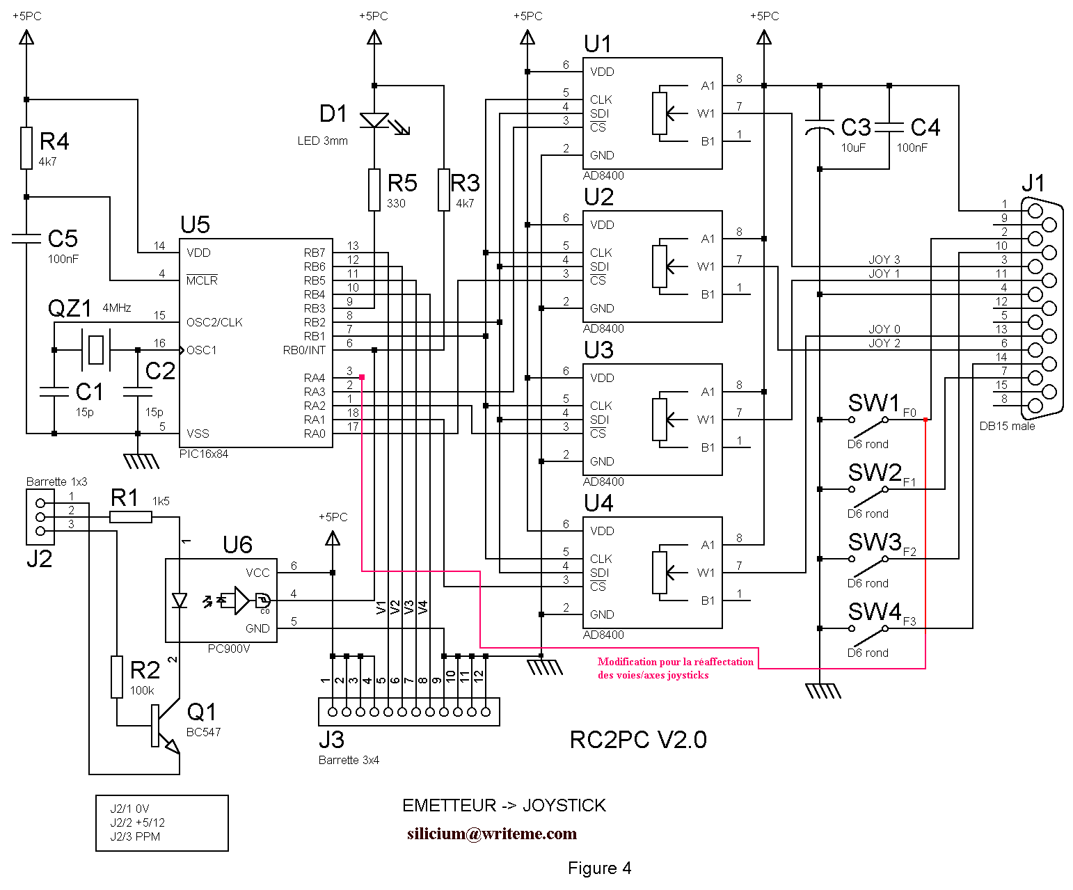
Le schéma (figure 4 V2.31) ou V3.0

Construit autour d’un microcontrôleur (uC) MICROCHIP PIC16x84, il est sans surprise. Le uC analyse soit la modulation PPM (mode PPM), soit les signaux V1 à V4 issus d’un récepteur annexe (mode Rx).

Mode PPM : La modulation PPM présente sur J2 est bufférisée par Q1 et est transmise par l’optocoupleur à sortie logique PC900V à l’entrée RB0/INT du uC. Le uC mesure les durées entre chaque fronts et en déduit la position des manches 1 à 4. Le nombre de voies présentes dans le signal PPM peut varier de 4 à 12. Les voies supplémentaires sont simplement ignorées.

Mode Rx : Le uC mesure la durée des signaux présents sur les entrées RB4 à RB7 (J3), il en déduit également la position des manches. Dans ce mode, la position des voies sur J3 est sans importance, le uC est capable de retrouver le numéro d’ordre des voies.

Dans chacun des modes, les quatre potentiomètres numériques AD8400 sont positionnés à une valeur ohmique en rapport avec la durée de leur voie respective. Le taux de conversion entre la durée d’une voie et la valeur prise par le potentiomètre numérique est fixe. Ce taux est optimisé pour une course de servo normale (1ms à 2 ms). Si votre émetteur est programmable, vous pouvez optimiser la course des manches en réglant la durée des voies (une LED s’allume pour indiquer que la course est en dépassement). Ce réglage est totalement facultatif, le montage fonctionne parfaitement avec un émetteur non programmable.

news.gif (1080 octets) Le bouton poussoir F0 relié à l'entrée RA4, permet de modifier l'affectation des axes joysticks aux voies de votre émetteur. A la mise sous tension, et pendant une minute, chaque appui sur F0 change la combinaison d'affectation. Vous pouvez donc maintenant très facilement adapter votre émetteur à n'importe quel logiciel ! A noter, la LED clignote pendant cette minute et lorsque le clignotement s'arrête, les actions sur F3 ne changent plus l'ordre d'affectation et agissent seulement au niveau du PC (si celui-ci utilise ce bouton poussoir).

news.gif (1080 octets) Une action longue sur F0 (>5s) après l'arrêt du clignotement de la LED active le mode Fire : La voie 5 contrôle le bouton poussoir F0. Si la durée de la voie 5 est supérieure à 1,5 ms, F0 (SW1) est fermée, sinon, F0 est ouvert.

Réalisation

En possession du circuit imprimé simple face (figure 5 V2.31 ou V3.0), du schéma d’implantation (figure 6 V2.31 ou V3.0) et des composants V2.31 ou 3.0, implanter les 6 straps (3 pour la version 3.0), résistances, condensateurs (C3 est polarisé), transistor, quartz, supports (au moins pour le PIC16x84 qui peut être reprogrammé), connecteurs et boutons poussoirs. Souder ensuite le cms coté cuivre (utiliser une panne très fine et ne pas le mettre à l'envers ! le repère est vers C3). A noter que le circuit imprimé permet d’implanter des inverseurs unipolaires ou de boutons poussoirs (version 2.31).

 news.gif (1080 octets)Pour la version 2.31, un fil doit être câblé entre la broche RA4 du PIC16x84 et le signal F0 du bouton poussoir SW1 (voir le schéma). Pour voir où ce fil doit être soudé coté piste du circuit imprimé cliquez ici.

Le schéma du câble de liaison avec le PC est donné figure 2a, ce câble peut être réalisé avec deux connecteurs DB15 à sertir sur un câble plat de 15 conducteurs ou bien avec des connecteurs DB15 à souder et un câble à 10 conducteurs.

La liaison avec votre émetteur (si vous choisissez le mode PPM) implique la réalisation d’un câble à 3 conducteurs branché sur la prise écolage. Si vous connaissez le brochage de cette prise, c’est très simple (la figure 2b donne le brochage FUTABA (ou HITEC), la figure 2c le brochage MULTIPLEX ), la figure 2d le brochage GRAUPNER), la figure 2e le brochage SANWA RD6000,la figure 2f le brochage Robbe,  sinon un oscilloscope permettra de repérer très facilement le signal PPM (l’allure d’un signal PPM est donnée figure 3) ainsi qu’une alimentation dont la valeur importe peu (5 à 12V). Si vous vous trompez dans la localisation des signaux, votre émetteur ne risque rien, le prélèvement d’intensité sur chaque broches étant limité dans le pire des cas à quelque mA.

Essais

   Quelques AD8403 ayant trépassés inexplicablement, si votre PC n'est pas relié à la terre, essayez dans la mesure du possible de connecter RC2PC au PC lorsque le PC est arrêté... Personnellement, je n'ai rencontré aucun problèmes... mais...

Dans un premier temps, relier RC2PC au PC (votre radiocommande n’est pas reliée). Le clignotement de la LED indique que le mode 'Ré Affectation des voies' est actif. Sous WINDOWS 95/98, dans le menu de configuration des joysticks (Démarrer, Paramètres, Panneau de configuration, Contrôleurs de jeux) supprimer tout contrôleur présent et ajouter un contrôleur personnalisé, sélectionner 4 axes, 4 boutons, nommez le RC2PC par exemple puis OK. L’état doit être OK, indiquant que le PC a détecté RC2PC (en cas de problème, vérifier votre câble).

Relier ensuite votre radiocommande à RC2PC et en cliquant sur Propriétés, Test, les mouvements de vos manches et des quatre boutons poussoir doivent être reproduit dans la fenêtre de test. Si le clignotement de la LED s'est arrêté, (arrêt après une minute) il suffit de débrancher puis rebrancher le câble RC2PC/PC pour réinitialiser RC2PC. Si la LED clignote, chaque appui sur le bouton F0 (SW1) change la combinaison d'affectation des axes joysticks par rapport aux numéros des voies. Après 24 actions sur F3, toutes les combinaisons ont été explorées (nombre de combinaisons = 4!=1x2x3x4=24). Pour le moment, vous pouvez choisir une combinaison quelconque. Pendant le clignotement, un appui d'une durée supérieure à 2 secondes, mémorise l'affectation, en mémoire non volatile (EEPROM interne du PIC 16x84). A la prochaine mise sous tension, c'est cette combinaison qui sera utilisée. La LED peut s’allumer en fin de course pour indiquer que votre Tx fournit un signal qui dépasse la norme (cela n’indique pas que votre Tx est défectueux !). Dans la fenêtre de test, l’amplitude des déplacements est probablement insuffisante : Etalonner les déplacements. Pour cela, suivez la procédure indiquée dans la fenêtre d’étalonnage (quand Windows vous demande d’appuyer sur un des boutons du contrôleur, il faut appuyer sur l’un des boutons de RC2PC). Attention ! Quand Windows vous demande de centrer les manches, le manche de gaz doit être positionner à mi-gaz. Lorsque le calibrage à été effectué, vous pouvez utiliser votre nouveau joystick à votre convenance !

news.gif (1080 octets) Après arrêt du clignotement de la LED, une action longue sur SW1 (>5s) active le mode Fire. Dans ce mode, vous pouvez vérifier dans la fenêtre de test des joysticks que la voie 5 commande bien le boutons poussoir n°1. Note : Pour sortir du mode Fire, il faut débrancher RC2PC.

Réglages

news.gif (1080 octets)Le logiciel ayant été modifié, maintenant l'affectation des axes joysticks par rapport aux numéros des voies n'est plus fixe ! A la mise sous tension, la LED clignote pour indiquer que la réaffectation est possible. Dans votre logiciel de vol préféré, si les axes ne sont pas à la bonne place (gaz à la place de la profondeur par exemple), chaque appui sur la touche F0 (SW1) change l'affectation des voies. Lorsque vous aurez trouvé la combinaison correcte (les 24 combinaisons défilent toutes successivement), appuyez sur F0 pendant plus de 2 secondes et la combinaison est mémorisée en mémoire non volatile! (EEPROM interne du PIC16F84). Cette modification logicielle (importante...) rend caduque la modification de l'affectation par modification du câble RC2PC/PC. Une modification hardware est nécessaire pour la version 2.31 et consiste en l'ajout d'un fil coté piste du circuit imprimé (cliquez ici pour voir où placer ce fil). Les possesseurs d'une version précédente peuvent cliquer ici pour obtenir la mise à niveau de leur PIC16F84.

Ce paragraphe ne concerne que les (heureux) propriétaires d’une radiocommande programmable. Vous pouvez ajuster au mieux le débattement utile de vos manches en réglant la course des voies 1 à 4. Pour cela, diminuer ou augmenter la course de chaque voie (sur votre émetteur), de telle façon que la LED présente sur RC2PC ne s’allume pas lorsque vos manches sont au minimum ou au maximum de leur course.

En conclusion

L’auteur vous souhaite un pilotage agréable et se tient à votre disposition pour tous compléments d’informations. Le PIC 16x84 sera fourni programmé par l’auteur. Pour commander les différents éléments constituant RC2PC, consulter le tarif.

 Vous pouvez me contacter par courrier électronique à l’adresse : ptouzet@ifrance.com

Bons vols…

vers la page principale